EN

创新发展

业内21年专业锤炼、促进环保行业新业态融合

你买的SCR脱硝催化剂到底怎么分类?

发布日期:2022-05-27  浏览次数:4704

返回列表

乐天堂fun88集团)SCR脱硝催化剂产品应用于工业烟气脱硝,SCR脱硝技术是目前国内应用最为广泛的脱硝技术,工作原理为在脱硝催化剂的作用下使还原剂选择性地和氮氧化物还原生成对环境影响很小的小分子,能减少氮氧化物排放,净化烟气的作用。    

乐天堂fun88集团

电力行业率先要求氮氧化物治理,治理的过程中逐渐发现催化剂的耐磨寿命以及应对低负荷的工况的效率成为新的难题;随着国家对钢铁含焦化、玻璃、水泥等行业污染排放的控制更加严格,传统钒钛系催化剂在新环保岛工艺路线中也面临效率低、寿命短、功能单一等问题。

乐天堂fun88集团


蜂窝脱硝催化剂产品的实物图片:

乐天堂fun88集团乐天堂fun88集团

目前涉及脱硝的行业有超过14个,目前产业化使用情景的温度跨度130-550℃,已产业化的脱硝催化剂孔数从9*9到60*60,等等。经常有人问我多少温度叫低温催化剂,下面来和各位聊一聊脱硝催化剂的常见分类:

 

按照孔数分类:目前市场上流通的主流蜂窝脱硝催化剂孔数有9孔、13孔、15孔、16孔、18孔、20孔、22孔、25孔、30孔、35孔、40孔、50孔、60孔等。

 

脱硝催化剂按照温度分类:

乐天堂fun88集团

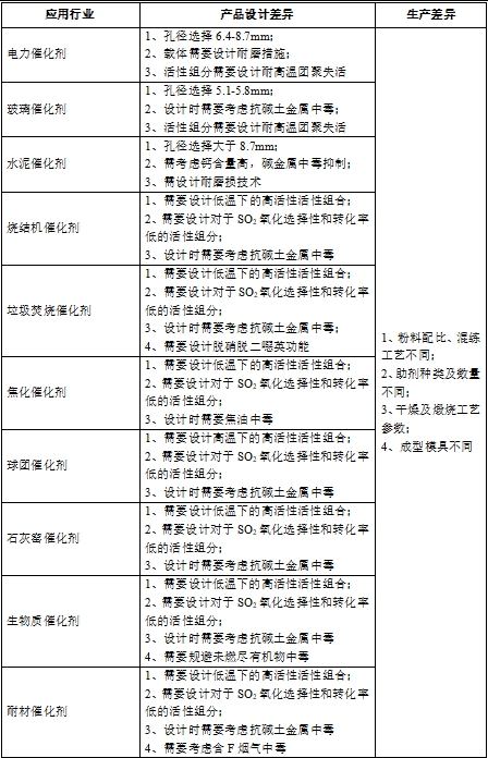
公司催化剂产品的产品品类及下游行业对产品设计、生产上的差异情况如下:

乐天堂fun88集团

按照成型的状态分类如下:

乐天堂fun88集团

在以上的多种分类情况下,你能找到您所生产/用脱硝催化剂的名字了吗?(乐天堂fun88集团